* 패시브투자 VS 액티브 투자의 세금 관점에서 쓴 이전 글에서 이어집니다.
개요
이전 글에서 투자를 할 경우에 필연적으로 마주하게 될 양도소득세로 인해 수익률을 손해보게 될 것이고, 이에 따라서 어떤 식으로 투자를 하는 것이 좋을지에 대하여 저의 생각을 공유해보았습니다.
결론은 널리 알려진 투자의 정석을 재확인한 수준이었는데요, 다시 한번 정리해보자면 아래와 같았습니다.
패시브한 지수추종 투자를 할 거라면 최대한 투자기간을 길게, 절세계좌에서 하자. 투자기간이 길어질수록 패시브는 유리해진다.
액티브하게 직접 투자를 할거라면 지수대비 초과수익을 최소한 2%는 낸다는 각오로 하자. 포트폴리오 회전률을 낮추는 등 절세방안을 꼭 고려하자.
액티브하게 직접 투자를 할 때에는 변동성을 낮추고 손실을 내지 않는것이 중요하다. 절대 잃지 말라는 워렌 버핏 옹의 말을 기억하자.
위의 3번 항목에서 포트폴리오 연간 수익률 변동성에 따른 세후연평균수익률의 변화가 어떠한지 알기 위해 이전 글의 '내용추가 2, 3'에서 수식을 유도했었고, 유도한 수식으로부터 세후연평균수익률은 분산이 커질수록 같이 증가하지만 그 정도가 크지는 않다고 추정할 수 있었습니다.
그러나 음의 수익률이 포함되는 실제 투자에서는 분산이 커짐에 따라 증가하는 세후연평균수익률의 정도보다는, 변동성으로 인해 포트폴리오가 손실구간에 들어감으로 인해 발생하는 수익률 감소의 영향이 훨씬 큽니다. 이를 수학적으로 해석하기 위해 테일러급수를 활용하여 분산값으로 수식을 표현해보려 하였으나 분산의 크기가 작아야 한다는 조건으로 인해 한계에 부딪혔고, 또한 수익률이 음수일 경우 세금이 0이라는 조건부 수식 표현을 해결해야 했습니다. 제 능력으로는 도저히 해석학적으로는 풀기가 어려웠고, 문제를 풀기 위해서는 수치해석적 방법으로 접근해야한다는 결론에 이르렀습니다.
그래서 이번에는 연간수익률의 변동성에 따라 세후연평균수익률이 얼마나 달라지는지, 그리고 그 정도가 실제로 유의미하게 의사결정에 영향을 끼칠 정도인지를 한번 테스트해보고 그로부터 수익률을 지켜낼 투자방향에 대해 고민해보았습니다.
(나름대로 잘못된 시뮬레이션이 아닌지 변수들을 통제하고 검증해보았지만, 아무래도 어깨너머로 배운 파이썬 실력이라 오류가 있을 수 있습니다.)
분석방법
연간 수익률의 분포는 히스토그램으로 그리면 어떤 모습을 나타낼까요? 비교를 위해 실제 연간수익률 레퍼런스로 macrotrends.net에서 제공하는 S&P500의 96개년간 데이터를 가져와봤습니다. 96개년간의 수익률 분포를 히스토그램으로 나타내보면, 아래 그림과 같이 정규분포와 유사한 모습을 나타냅니다.

실제로는 첨도와 왜도가 각각 음의 값인 -0.0521, -0.4534로, 표준정규분포보다 약간 더 뾰족하면서 왼쪽으로 꼬리가 긴 모양을 나타낸다고 할 수 있습니다. 더욱 엄밀한 비교를 위해서는 평균값, 분산, 첨도, 왜도 등을 정밀하게 컨트롤하며 가상의 배열들을 랜덤하게 생성하고 결과를 나타내면 좋겠지만, 제 코딩 능력의 한계로 인해 일부 조건들만 통제한 환경에서 분석을 진행하였습니다. 랜덤하게 생성한 길이 96의 가상 연간 수익률 배열들은 정규분포 형태를 대체로 따르며, 지정한 값으로 생성된 세전연평균수익률(기하평균값)과 표준편차가 아닌 최소/최대/왜도/첨도 등의 값은 전부 다른 값으로 생성되었습니다.
(저번 글에서 논의한 바와 같이 큰 손실 한번으로 인한 마이너스 수익률도 크게 영향을 끼치기 때문에 왜도, 첨도에 의한 영향도 배제할 수는 없겠지만 그에 대한 분석은 코딩능력이 좀 오르면 해보려 합니다.)
한편, 세전 및 세후연평균수익률의 계산은 앞의 글에서 구한 수식들을 차용하였습니다. 패시브투자(지수추종투자)의 경우 투자기간동안 과세하지 않다가 마지막 해에 1회만 22%(일반계좌) 혹은 5.5%(절세계좌)로 낸다고 가정하였고, 액티브투자(직접투자)의 경우 매년 포트폴리오 회전률이 100%로 수익 전부에 대해 22% 과세한다고 가정하였습니다.
세후연평균수익률 (패시브투자) :
세후연평균수익률 (액티브투자) :
(t : 세금, r : 수익률, n : 투자기간)
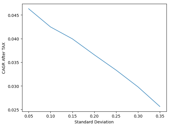
1. 변동성에 따른 세후연평균수익률의 변화
먼저 세전연평균수익률이 6%인 경우, 연간수익률의 표준편차가 달라짐에 따라 세후연평균수익률은 어떻게 변하는지를 아래 그림에 나타내었습니다. (*그래프가 살짝 삐뚤한 것은 랜덤하게 생성된 배열들이라 그렇습니다)

가로축인 연간수익률의 표준편차가 증가할수록 세로축인 세후연평균수익률이 감소하는 것을 확인할 수 있습니다.
데이터상으로는 96년간의 S&P500의 세전연평균수익률은 6.01%(배당 등 제외), 연간수익률의 표준편차는 19.05%였습니다. S&P500 추종 포트폴리오를 매년 말 청산 후 재매수로 세금을 꼬박 납부하였다면(지수추종투자자가 그럴리는 없겠지만..) 세후연평균수익률은 대략 3.7% 수준인 것입니다. 단순히 Buy&Hold 전략으로 96년간 들고만 있었다면 딱 한번만 마지막에 세금을 내면 되니 세후연평균수익률은 5.7%였을텐데 말이죠.
한편, 그래프 상에서는 나타나지 않았지만 표준편차가 0인 곳까지 그래프를 확장하여 y절편을 구한다면 세전연평균수익률 6%에 세금 22%를 제한 값인 4.68%가 변동성이 0일때의 세후연평균수익률 값입니다. 세전연평균수익률 6%가 세후연평균수익률 3.7%로 줄어들기까지의 감소량 2.3% 중에서 변동성이 가지는 크기는 4.68-3.7 = 0.98%로, 전체 감소량 중 42.6%나 되는 비중입니다. 이는 그래프만 보아도 표준편차 5%당 감소하는 세후수익률의 크기로 체감할 수 있습니다. 한마디로, 낮은 수익률 ...




