1. 서론

dLocal은 현재 받는 관심보다 훨씬 더 많은 주목을 받을 가치가 있는 회사입니다. 이 회사는 빠르게 성장하고 있으며, 수많은 구조적 및 지역 특화적인 순풍을 타고 있습니다. 또한 강력한 경영진과 환상적인 확장성을 가진 비즈니스 모델을 보유하고 있습니다.
제가 dLocal을 딥다이브 리스트의 상단에 올려둔 이유 중 하나는 현재 이 회사가 제공하는 비대칭적 기회 때문입니다. 매력적인 밸류에이션 덕분에 하방 위험은 제한적인 반면, 상방 잠재력은 엄청납니다. dLocal은 신흥 시장의 급격한 부상으로부터 혜택을 입을 수 있는 완벽한 위치에 있으며, 최근의 성장 스토리가 이를 증명합니다.
이 딥다이브에서 저는 dLocal에 대해 알아야 할 모든 것을 파헤칠 것입니다. 비즈니스의 가장 중요한 부분들을 다루고 마지막에는 밸류에이션 모델로 마무리하겠습니다. 언제나 그렇듯 저는 가능한 한 가장 객관적인 방식으로 접근할 것이며, 장점과 단점을 모두 강조할 것입니다.
면책 조항: 저는 현재 dLocal 포지션을 보유하고 있습니다.
이제 시작해 봅시다!
2. 기회
이 기회가 왜 존재하는지부터 시작해 보겠습니다. 저는 시장이 여전히 dLocal을 공정하게 대우하지 않고 있다고 믿습니다. 지난 몇 년 동안 여러 방면에서 도전적인 시기였지만, 헤드라인 이면을 들여다보면 평범한 곳에 숨겨진 보석이 있습니다.
몇 년 전의 공매도 리포트들이 여전히 회사에 부정적인 그림자를 드리우고 있어 투자자들이 진입하는 것을 두려워하게 만듭니다. 하지만 당시 주장 중 일부가 완전히 근거 없는 것은 아니었음에도 불구하고, 주요 논거들은 완전히 거짓임이 입증되었습니다.
그동안 회사는 비판의 일부를 가슴 깊이 새겼고, 회사의 기반을 개선하는 몇 가지 과감한 변화를 단행했습니다. 이는 새로운 CEO의 임명과 맞물려 온라인 결제 부문에서 가장 빠른 성장 스토리 중 하나로 이어졌습니다. 하지만 왠지 모르게 이 회사는 여전히 많은 투자자의 레이더망 밖에 있습니다.
신흥 시장 관련 기업들은 여전히 마땅히 받아야 할 찬사를 받지 못하고 있으며, 무시당하거나 과소 소유된 상태입니다. 저에게 그것은 부당해 보이며, 앞으로 몇 년 안에 이러한 신흥 시장 플레이어들이 적절한 가치를 평가받으면서 많은 가치가 잠금 해제될 것이라고 생각합니다.
주요 수치:
5년 매출 CAGR: 68.3%
매출총이익률(Gross margin): 38.6%
순이익률(Net margin): 18%
선행 P/E: 16.3
강력한 현금 포지션 / 거의 없는 부채
미래 전망:
향후 2년 매출 성장률: 35.1%
향후 2년 EBITDA 성장률: 38.9%
향후 2년 EPS 성장률: 47.8%
한 가지 짚고 넘어가고 싶은 점은, 이 성장 스토리가 언뜻 보기에 화려해 보이지만 dLocal에 투자하는 것이 위험 없지는 않다는 것입니다. 이 회사는 빠르게 확장 중인 고성장 기업입니다. 실행 위험과 나중에 설명할 다른 역풍들이 분명 존재합니다. 하지만 생각해보면 모든 기업 투자에는 위험이 따릅니다!
그럼 먼저 dLocal이 어떻게 시작되었는지 알아보겠습니다.
3. 기업으로서의 dLocal
3.1 기원
dLocal은 2016년에 설립되었지만, 그 기원은 2009년으로 거슬러 올라갑니다. dLocal의 공동 창업자인 세르히오 포겔(Sergio Fogel)과 안드레스 브주로브스키(Andrés Bzurovski)는 AstroPay라는 회사로 시작했습니다.
AstroPay는 2009년 우루과이에서 시작되었으며, 주로 라틴 아메리카에서 신용카드가 없는 사용자들을 위한 선불 가상 카드 및 온라인 결제 솔루션으로 운영되었습니다. 게임, 이커머스, 디지털 서비스 분야의 글로벌 가맹점들을 위한 국경 간 결제를 가능하게 함으로써 빠르게 성장했습니다.

이 사업은 꽤 성공적이었고, 이는 스핀오프(분사)로 이어졌습니다. 신흥 시장의 기업용 국경 간 결제 처리에 집중하는 별도의 회사, 바로 dLocal입니다.
AstroPay는 일종의 "소비자 지갑"으로 남았습니다. AstroPay가 소비자 모델로 결제 모델을 먼저 검증했고, dLocal이 그 모델을 진화시켜 오늘날의 글로벌 B2B 결제 거물로 성장했다고 보는 것이 타당할 것입니다.
dLocal은 매우 단순한 목표로 설립되었습니다. 신흥 시장에서 판매하는 글로벌 기업들의 온라인 결제를 더 쉽게 만드는 것입니다. 그들은 이 시장에서 명확하고 중대한 문제를 발견했습니다. 대규모 국제 기업들은 그곳에 진출하고 성장하기를 원했지만, 현지 결제 시스템이 너무 복잡하고 이해하기 어려우며 완전히 비효율적이었습니다. dLocal은 그 장벽을 없애고 이 대기업들에게 시장 접근성을 높여주고자 했습니다.
신흥 시장을 위한 가용한 인프라가 없었기에 dLocal은 직접 구축하기로 했습니다. 브라질이라는 단 한 국가에서 단 하나의 제품, 단 하나의 결제 수단으로 작게 시작했습니다. 브라질에서의 성공적인 시작 이후 그들은 더 큰 갈증을 느꼈고, 이 경험을 바탕으로 다른 국가와 지역으로 확장했습니다. 현재 그들은 라틴 아메리카, 아프리카, 아시아에서 사업을 운영하며 40개국 이상을 커버합니다. 주목할 만한 국가로는 브라질, 멕시코, 아르헨티나, 콜롬비아, 칠레, 나이지리아, 이집트, 남아공, 모로코, 인도, 필리핀, 인도네시아가 있습니다.
시작부터 dLocal은 확장성에 강력하게 집중했습니다. 고객의 성장에 맞춰 "쉽게" 성장할 수 있는 유연하고 확장 가능한 시스템을 만들었습니다. 이론적으로는 매우 간단했습니다. 강력한 기반을 구축한 다음 소비자가 원하고 필요로 하는 것에 따라 새로운 레이어와 솔루션을 추가하는 방식입니다. 이러한 유연성은 빠르게 변화하는 결제 생태계에서 높은 적응력으로 이어집니다.
dLocal의 첫 번째 큰 승리는 브라질의 Boleto 결제 시스템을 현대화한 것이었습니다. 고객이 결제 전표를 출력해서 직접 방문해 지불하게 하는 대신, dLocal은 체크아웃 시 Boleto를 디지털로 생성하고 지불할 수 있게 했습니다. 처음에 브라질 특화 솔루션처럼 보였던 것이 라틴 아메리카, 아프리카, 아시아 전역의 파편화된 결제 시스템이라는 훨씬 더 큰 기회를 드러냈습니다.
이제 글로벌 기업들이 점점 더 많은 사업을 신흥 시장으로 밀어 넣으면서 dLocal의 서비스 수요는 빠르게 늘고 있습니다. 플랫폼은 단일 결제 수단을 지원하던 것에서 수백 개의 현지 옵션을 하나의 통합 API를 통해 통합하는 것으로 진화하여 국경 간 확장을 훨씬 간단하게 만들었습니다. 이것이 dLocal을 독특하게 만드는 점이지만, 이에 대해서는 나중에 더 자세히 다루겠습니다.
2021년 6월, dLocal은 나스닥에 상장(IPO)했습니다. 주당 21달러에 공모되었으며 기업 가치는 약 60억 달러로 평가되었습니다. 이는 우루과이의 고성장 민간 기업이 미국의 주요 거래소에 상장한 첫 번째 사례였습니다.
GoDaddy가 첫 번째 주요 미국 고객사가 된 것이 전환점이었습니다. 초기 소비자용 선불카드 시도 이후, dLocal은 기업들이 원하는 것이 또 다른 지갑 브랜드가 아니라 인프라라는 것을 깨달았습니다. 이는 B2B 모델로의 완전한 피벗으로 이어졌고, 결과적으로 급격한 글로벌 확장과 장기적인 기업 파트너십을 가능하게 했습니다.
2022년에는 아프리카에서 공격적인 채용을 시작하며 나이지리아, 남아공, 케냐와 같은 주요 거점에서 결제 처리 운영을 확장했습니다.
그리고 공매도 리포트가 터졌습니다.
3.2 공매도 리포트
dLocal에 투자할 때 이 회사를 둘러싼 정서의 역사를 아는 것이 중요합니다. 오랫동안 좋지 않았기 때문입니다. 그 원인은 공매도 리포트 때문입니다.
가장 중요한 것은 머디 워터스의 리포트였습니다. 머디 워터스는 dLocal을 금융 부정, 허위 공시, 고객 자금 통제 미비, 부풀려진 지표, 거버넌스 문제 등으로 비난하는 약세 리포트를 발표하고 주가 하락에 배팅하는 숏 포지션을 취했습니다. dLocal은 이러한 주장이 사실과 다르다며 반박했습니다.
dLocal이 이 부정적인 정서를 극복하는 데는 시간이 걸렸습니다. 하지만 리더십의 변화(2023년 페드로 아른트가 CEO로 부임)와 전략적 재집중을 통해 이제는 공매도 리포트나 정서보다는 펀더멘털로 초점이 옮겨가는 변화가 보입니다.
제기된 문제들 중 일부는 진실의 요소가 있었고, dLocal은 이를 해결했습니다. 그들은 회계 노력(그들이 운영되는 복잡한 환경에서는 힘들 수 있는 부분)을 개선하는 데 집중했고 특정 고위험 사업에 대한 노출을 줄였습니다. 전체적으로 이는 그들을 펀더멘털 측면에서 더 강하게 만들었다고 생각합니다.
하지만 여러분이 기억해야 할 것은 이것입니다. 가장 심각한 혐의(사기 및 매출 조작 등)는 단 한 번도 증명되지 않았습니다.
이후 스프루스 포인트(Spruce Point)와 같은 다른 많은 공매도 리포트가 뒤따랐지만, 그것들은 대개 머디 워터스가 이미 "폭로"하려고 했던 것을 메아리처럼 반복하는 수준이었습니다. 결국 소음은 많았지만 실제로 입증된 것은 거의 없었습니다.
그럼에도 불구하고, 제가 지금 여러분에게 분홍색 코끼리를 생각하지 말라고 한다면 여러분은 바로 그 코끼리를 생각하게 될 것입니다. dLocal에도 그런 일이 일어났고, 그것은 오늘날까지도 회사에 그림자를 드리우고 있습니다. 제 겸허한 견해로는 부당한 일입니다.
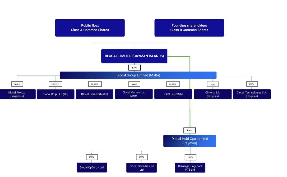
4. 기업 구조 및 개요
4.1 모회사
상장된 모회사인 dLocal Limited는 케이맨 제도에 설립되었습니다. dLocal Limited는 몰타에서 유한책임 지주회사로 세워졌다가, 2021년 dLocal 체제로 재편되면서 케이맨 제도로 주소지를 옮기고 법인화되었습니다. 케이맨 법인은 지주회사 역할을 하며 전 세계의 dLocal 운영 자회사들을 소유합니다.
저는 "케이맨 제도"라는 이름을 볼 때면 자금 세탁이나 테러 자금 조달을 떠올리며 눈살을 찌푸리곤 합니다. 하지만 좀 더 파헤쳐 본 결과, 테크 및 핀테크 기업들이 다음과 같은 이유로 케이맨 제도에 법인을 세우는 것은 사실 꽤 "정상적인" 일입니다.
조세 중립성
투자자 친화적인 기업법
국제 자본 조달의 용이성
미국 상장 외국 기업들의 일반적인 구조
따라서 저에게 이것은 적신호는 아니지만, 조금 눈에 띄는 부분이긴 했습니다.
4.2 기업 지배 구조
아래는 dLocal의 기업 지배 구조 개요입니다. dLocal Limited가 최상위 기업 실체이며, dLocal Corp LLP 및 dLocal Markets와 같은 모든 자회사가 그 아래에 있습니다.

2024년 12월 31일 기준, 발행 및 유통 중인 보통주는 총 285,475,136주입니다. 이 중 134,054,192주는 IPO 이전부터 보유해 온 주주들이 소유한 클래스 B 보통주이며, 151,420,944주는 클래스 A 보통주입니다. dLocal은 18,754,887주의 클래스 A 보통주를 자기주식(treasury stock)으로 보유하고 있습니다.
5. 경영진
5.1 이사회
dLocal은 이사회와 경영진에 의해 운영됩니다. 2024년 연례 보고서에 따른 이사회 개요는 다음과 같습니다.

이후 두 가지 주요 변화가 있었습니다.
윌 프루엣(Will Pruett)이 7월 1일부로 이사회 및 감사위원회에 임명되었습니다.
마리암 툴란(Mariam Toulan)은 6월 30일에 임기를 마쳤습니다.
윌 프루엣은 신흥 시장과 자본 시장에서 길고 폭넓은 배경을 가지고 있어, dLocal이 거버넌스를 강화하고 추가 성장이나 자본 시장 활동을 준비하고 있음을 시사합니다. 전반적으로 이 분야와 신흥 시장에 대한 지식이 풍부하고 매우 경험 많은 이사회입니다.
5.2 페드로 아른트 (CEO - Chief Executive Officer)
페드로 아른트는 제가 dLocal을 들여다보기 시작한 주요 이유 중 하나입니다. 그는 믿을 수 없을 정도로 경험이 많고 해박한 CEO입니다. 페드로는 매우 똑똑하면서도 현장 중심적인 사고방식을 가졌고, 사람들을 대하고 인터뷰하는 방식에서 품격이 느껴지는 드문 조합의 인물입니다. 그의 비즈니스 접근 방식에서 높은 수준의 성숙도와 장기적인 사고에 대한 강력한 집중력을 느낄 수 있습니다.
dLocal에 합류하기 전 그는 MercadoLibre에서 12년 이상 CFO 및 집행 부사장으로 재직했습니다. 그전에는 보스턴 컨설팅 그룹(BCG)에서 근무했습니다.
그는 2023년 8월 공동 창업자인 세바스티안 카노비치(Sebastián Kanovich)와 함께 공동 CEO로 임명되었습니다. 카노비치는 더 이상 CEO로서 일상적인 운영을 이끌지 않고 이사회를 통해 전략적 수준에 깊이 관여하며 상업 및 M&A 감독을 주도합니다. 현재는 아른트가 단독 CEO입니다.
이것은 강요된 결정이 아니었으며 카노비치는 페드로 아른트가 회사에 딱 맞는 인물이라고 진심으로 믿고 있습니다. 카노비치는 이렇게 말했습니다.
"어디 안 가고 이사회로 갑니다. 이 회사를 너무 사랑해서 계속 곁에 있을 겁니다. 제가 이끌 상업 및 M&A 위원회를 신설하고 있습니다. 하지만 제가 CEO에서 물러날 때가 되었습니다. 엄청난 여정이었지만, 상장사로서 앞을 내다볼 때 페드로가 이 일을 하기에 훨씬 더 좋은 위치에 있다고 생각합니다. 저는 한 걸음 뒤에서 회사를 지원할 것이며, 그 자리가 저에게도 조금 더 편안합니다."
아른트는 dLocal 합류를 다음과 같이 묘사했습니다.
"놀라운 일을 하기에 충분히 크면서도 여전히 혁신하고 성장하고 있는 회사를 확장할 수 있는 독특한 기회입니다."
페드로는 MercadoLibre를 스타트업에서 시가총액 1,000억 달러가 넘는 거대 기업으로 성장시키는 데 결정적인 역할을 했습니다. 그의 목표는 dLocal에서도 비슷한 일을 해내는 것입니다. 과소평가해서는 안 될 점은 CEO가 현재 회사가 처한 단계와 얼마나 잘 어울리는가입니다. 페드로는 우연히 dLocal을 선택한 것이 아닙니다. 그는 라틴 아메리카의 기술 생태계에 대한 깊은 이해를 가지고 있지만, 더 중요한 것은 기업의 스케일업 단계에 대한 매우 뚜렷한 열정과 타고난 친화력을 가지고 있다는 점입니다. 그곳이 그가 진정으로 빛을 발하며 큰 차이를 만들 수 있다고 믿는 영역입니다. 그는 이를 MercadoLibre(Meli)에서 해냈고, 따라서 현재 dLocal이 처한 단계에서 그는 완벽한 적임자로 보입니다. 투자자들도 이에 동의했으며, 그가 CEO로 취임했을 때 시장은 매우 긍정적으로 반응했습니다.

5.3 카를로스 메넨데스 (Carlos Menendez - COO)
페드로와 함께 카를로스 메넨데스가 있습니다. 그는 결제, 은행, 소비자 산업 분야의 세계적인 기업들(Mastercard, Citibank, P&G 포함)에서 30년 이상의 경험을 쌓으며 글로벌 전략 리더십과 운영 관리 분야에서 풍부한 경험과 검증된 실적을 보유하고 있습니다.

5.4 제프리 브라운 (Jeffrey Brown - CFO)
제프리 브라운(이전 재무 부사장)은 마크 오티즈(Mark Ortiz)가 건강상의 이유로 물러난 후 임시 CFO로 임명되어 영구 교체 인력을 찾는 중입니다. 제프리 브라운은 dLocal에 합류한 지 1년 남짓 되었습니다.
그는 Geopagos에서 6년간 CFO로 근무했고 그전에는 Axial에서 재무 및 전략 부사장을 지냈습니다. 그는 성장 단계 기업에 특별한 재능이 있다고 주장하며, 복잡한 자본 거래 준비, 성장 이니셔티브(M&A 포함) 추진 및 재무 운영 리딩 분야에서 성공적인 실적을 보유하고 있습니다.

5.5 세바스티안 카노비치 (Sebastian Kanovich - 이사)
세바스티안 카노비치는 dLocal의 급격한 글로벌 확장을 이끈 원동력으로 널리 인정받고 있습니다. 그는 2016년 설립부터 2023년 중반까지 창업 CEO로 재직했습니다. 그의 리더십 아래 회사는 스타트업에서 나스닥 상장 "유니콘"으로 변모했습니다. 현재 이사회 이사로서 그의 역할은 주로 전략적 감독입니다. 그는 깊은 제도적 지식을 활용하여 장기 성장, 국제 확장 및 신흥 시장에서의 경쟁 우위 유지에 대해 조언합니다.

5.6 안드레스 브주로브스키 (Andrés Bzurovski - 이사회 의장)
dLocal 개념의 독창적 비전가 중 한 명이자 핀테크 산업의 베테랑입니다. 그는 dLocal의 공동 창업자이며, 그전에는 AstroPay를 공동 창업했습니다. 그는 수십 년 동안 우루과이 기술 생태계의 중추적인 인물이었습니다. 이사회 의장으로서 그의 역할은 이사회를 이끌고 회사가 핵심 미션에 부합하도록 보장하는 것입니다. 그는 거버넌스, 고위 이해관계자 관계 및 회사의 최상위 비전 조정에 집중합니다.

6. dLocal은 무엇을 하는가?
이전 장들에서 일부 내용은 간략히 언급되었지만, 이번 장에서는 Dlocal이 실제로 무엇을 하는지 더 깊이 있게 설명하겠습니다. 그들의 사업 부문과 실제 수익 창출 방식을 논의하겠습니다.
6.1 핵심 비즈니스
dLocal이 하는 일에 대한 전반적인 설명은 다음과 같습니다:
dLocal은 신흥 시장(Emerging Markets)에 진출한 글로벌 기업들을 위해 결제 인프라를 제공하는 핀테크 기업입니다. 이들의 핵심은 가맹점과 고객 모두에게 국경 간 결제(cross-border payments)가 마치 현지 결제처럼 느껴지도록 만드는 데 집중하는 것입니다.
이들은 국제적인 비즈니스를 지향하는 기업들이 현지 결제 수단(카드, 은행 송금, 전자 지갑, 현금, 즉시 결제 등)을 수용하고 국경 간 자금을 정산할 수 있도록 하는 클라우드 기반 결제 플랫폼을 운영합니다. dLocal은 스스로를 단일 통합 API(single, unified API)로 포지셔닝하는데, 이는 각 국가의 서로 다른 법규와 법률로 인해 매우 번거로울 수 있는 여러 현지 프로세서 및 은행과의 개별적인 통합 과정을 대체해 줍니다.
아래 내용은 이러한 통합 인터페이스가 구체적으로 어떻게 작동하는지 보여줍니다.
6.2 주요 솔루션
그들의 5가지 주요 제품은 다음과 같습니다.
Payins (결제 승인)
Payouts (대금 지급).
For Platforms
Invoice Collection
Defense Suite

Payins (결제 승인): 고객이 비즈니스에 지불할 때. 신흥 시장의 구매자가 글로벌 기업에 현지 수단으로 ...





